家具招标采购网
全国 切换省份
现在关注公众号,免费订阅家具招标关键词去订阅

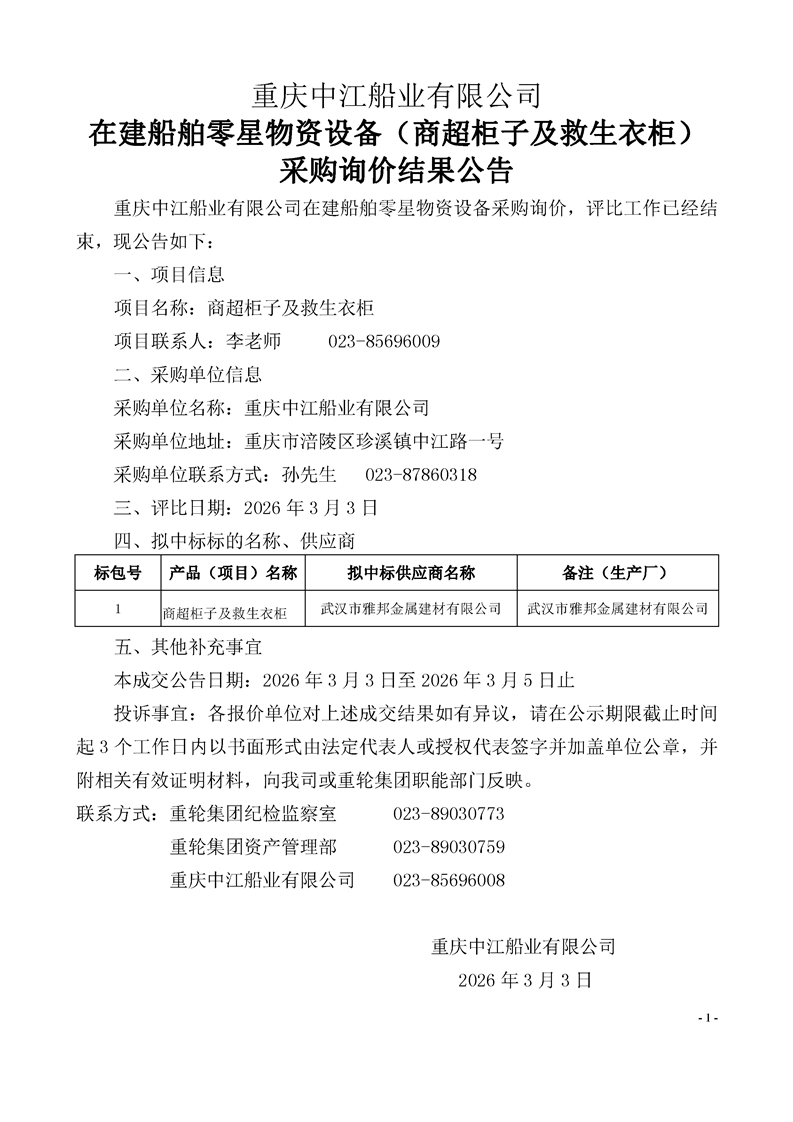
中江船业在建船舶零星物资设备(商超柜子及救生衣柜)采购询价结果公告

2小时前招标结果-结果重庆

基本信息

省份/直辖市 重庆 地区
以上信息为大数据平台自动计算结果,如有误差以正文为准

正文

导出pdf
公众号

微信公众号(订阅通知)

小程序

微信小程序(查询信息)

本公告地址:https://www.jjzbcn.com/view/20257/j2MTt5wBMCkdNEteZN1K.html

重庆家具招标
万州区家具招标
涪陵区家具招标
渝中区家具招标
大渡口区家具招标
江北区家具招标
沙坪坝区家具招标
九龙坡区家具招标
南岸区家具招标
北碚区家具招标
綦江区家具招标
大足区家具招标
渝北区家具招标
巴南区家具招标
黔江区家具招标
长寿区家具招标
江津区家具招标
合川区家具招标
永川区家具招标
南川区家具招标
璧山区家具招标
铜梁区家具招标
潼南区家具招标
荣昌区家具招标
开州区家具招标
梁平区家具招标
武隆区家具招标
城口县家具招标
丰都县家具招标
垫江县家具招标
忠县家具招标
云阳县家具招标
奉节县家具招标
巫山县家具招标
巫溪县家具招标
石柱县家具招标
秀山县家具招标
酉阳县家具招标
彭水县家具招标
A B C D E F G H I J K L M N O P Q R S T U V W X Y Z